全球贸易救济措施立案数不断增长、中国的被诉量最多
贸易摩擦(Trade Friction),即在国际贸易中,一国的贸易政策在一定时期对该国某一特定产业体现出较强的保护倾向,从而引发该国与其贸易伙伴间的贸易纠纷。
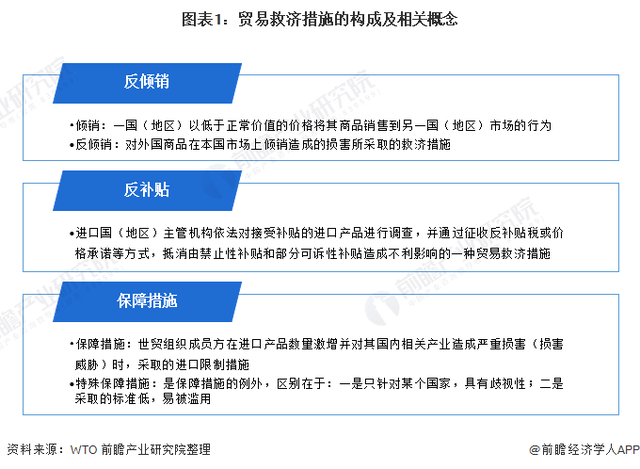
目前,贸易救济措施是全球贸易摩擦的主要表现形式之一,具体包括反倾销、反补贴和保障措施:

据中国贸易救济信息网的统计数据显示,1995年至2020年,全球发起贸易救济原审立案累计6888起,其中,2020年共422起,同比增速为45.02%,达1995年以来立案数量的峰值;2020年1月,全球共发起5起贸易救济立案。

从被诉方的分布来看,中国以27%的被诉量份额高居全球首位;其次是韩国,被诉量占比约7%,与我国的被诉量相差较大。